Transforming Lives, Creating Futures
CSR projects implementation
Education is the mirror of the society and is the seed as well as flower of the socioeconomic development. It transforms human beings from ignorance to enlightenment, from shades of social backwardness to light of social amelioration and a nation from underdevelopment to faster social and economic development. The general conference of UNSCEO in 1964 recognized that “illiteracy is a grave obstacle to social and economic development. Education is the true alchemy that can bring India its next golden age. The motto is unambiguous: All for knowledge, and knowledge for all.
With this aim we work with corporates to improve the quality of Education in government schools of India.
Many rural health projects in poor areas lack access to basic medical help like clinics or doctors use non-traditional methods for providing health care.
Despite the huge differences between developing and developed countries, access is the major issue in rural health around the world. Even in the countries where the majority of the population lives in rural areas, the resources are concentrated in the cities. All countries have difficulties with transport and communication, and they all face the challenge of shortages of doctors and other health professionals in rural and remote areas. Many rural people are caught in the poverty– ill health–low productivity downward spiral, particularly in developing countries.
The ‘Health for All’ vision for rural people is more likely to be achieved through joint concerted efforts of corporates and NGOs together with doctors, nurses and other health workers providing health care services in rural areas.
Our country has witnessed rapid economic growth in recent years, driven by the development of new-age industries. The rise in purchasing power has resulted in the demand for a new level of service quality.
According to the India Skills Report 2015, it was established that India lacks in the development of skills. Of all the students applying for roles in the labour market, a mere 1/3rd of the number had the appropriate skills to match the requirement of the employers. Though we have sufficient manpower, but they are not skilled enough to get a job. A skill gap is a considerable gap between the skills required by the workforce and their current attributes and capabilities. In India, there exists an enormous skill gap between the demand from industries based on rapid economic growth and the kind of skill sets the young people acquire through various education and trainings.
This gap between the demand and supply not only affects economic growth, but it also prevents the inclusive growth of the economy as a whole. Hence, it becomes the responsibility of the corporates and community-based organizations to be aware of such skill gaps and take newer initiatives for bridging those gaps in order to ensure inclusive growth.
To promote advancing gender equality, providing opportunities, and supporting the growth and leadership of women in various spheres and aimed to equip women with valuable skills to generate income and contribute to their households’ financial stability.
Among the various facets of CSR, empowering women has emerged as a crucial focus area for many corporations globally. Recognizing the pivotal role of women in socio-economic development, companies are increasingly integrating initiatives aimed at women empowerment into their CSR frameworks.Empowering women leads to increased economic participation, contributing to overall economic growth. In India, the McKinsey Global Institute estimates that achieving gender parity in the workforce could increase GDP by 18% by 2025.According to UN Women, women invest 90% of their income into their families and communities, compared to 35% to 40% for men, leading to greater societal benefits.
Women empowerment under CSR is not only a moral imperative but also a strategic investment with far-reaching benefits for businesses and societies alike. By leveraging their resources and influence, corporations can play a pivotal role in advancing gender equality, driving sustainable development, and creating a more prosperous future for all.
To promote water and sanitation involves various activities aimedat ensuring access to clean water and hygienic sanitation facilities, especially in underserved communities.
Access to clean water and sanitation is a fundamental human right essential for public health and well-being. However, millions of people worldwide still lack access to safe water and proper sanitation facilities, leading to widespread health issues and economic challenges.Water and sanitation initiatives align closely with CSR goals as they contribute directly to public health improvement, sustainable development, and community empowerment. CSR initiatives focusing on water and sanitation have a direct impact on communities, particularly in rural and underserved areas. Improved access to clean water and sanitation leads to significant health benefits. According to WHO, proper sanitation and hygiene promotion could reduce diarrheal diseases by up to 40%, preventing over 340,000 deaths annually.
Water and sanitation initiatives are integral components of Corporate Social Responsibility, addressing critical global challenges while creating value for both communities and corporations. By investing in such initiatives, companies demonstrate their commitment to sustainable development, public health improvement, and social impact, thereby fostering a more inclusive and prosperous future for all
Environment Sustainability : Environment sustainability is a key focus area within our Corporate Social Responsibility (CSR) programme. We are committed to implementing initiatives that promote environmental conservation, minimize our ecological footprint, and contribute positively to the communities and ecosystems in which we operate. Through various projects and activities, we aim to address critical environmental challenges such as pollution, deforestation, and climate change mitigation. Our efforts encompass strategies for resource conservation, waste management, renewable energy adoption, and biodiversity preservation. By integrating environmental sustainability into our CSR programme, we strive to create long-term value for both society and the environment while fostering a culture of responsible business practices.
Integrated rural development under Corporate Social Responsibility (CSR) involves corporations undertaking initiatives aimed at the comprehensive development of rural areas, aligning with sustainable development goals. Key components include skill development, vocational training, improving education by building schools and training teachers, enhancing healthcare through medical camps, awareness programs, empowering women through education, constructing water & sanitation facilities, implementing renewable energy solutions, improving transportation, digital connectivity, promoting sustainable natural resource management and initiating waste management programs.
Our Nutrition Program is dedicated to improving the health and well-being of communities in need. We focus on providing access to nutritious food, promoting healthy eating habits, and supporting educational initiatives on nutrition. It includes:-
Food Distribution: Partnering with local organizations to deliver nutritious meals to underprivileged communities.
Health Education: Conducting workshops and campaigns to raise awareness about balanced diets and healthy lifestyles.
School Nutrition: Implementing programs in schools to ensure children receive essential nutrients for their growth and development.
Sustainable Practices: Encouraging sustainable farming and food production practices to ensure long-term food security.
CSR Advisory
Rouchdy Foundation CSR Advisory Services help and guide Corporates, Institutions and Businesses to integrate the mandatory CSR concepts into their business models to form sustainable corporate self-regulations. Positive outcomes for our clients are exponential and range from financial gains to improving operational efficiency and brand value.
We offer services like, need-based assessment studies, CSR planning and implementation, capacity-building for our clients.
We also offer the following for our corporate client:
– End-to-end CSR services
– CSR Policy Formulation & Advisory,
– Need/ Baseline Assessment,
– Project Conceptualisation to field level Project Implementation,
– Monitoring, Evaluation and CSR Reporting,
– Social Audit
Impact Assessment
The Impact Assessment under the CSR Programme evaluates the effectiveness and outcomes of corporate social responsibility initiatives. It involves analyzing the social, environmental, and economic impacts of projects implemented by the company. The assessment aims to measure the extent to which these initiatives contribute to positive change and address societal needs. Key components of the assessment include data collection, stakeholder engagement, and the evaluation of both intended and unintended consequences. By conducting Impact Assessments, companies can enhance the efficiency and relevance of their CSR efforts, ultimately maximizing their positive impact on communities and the environment.
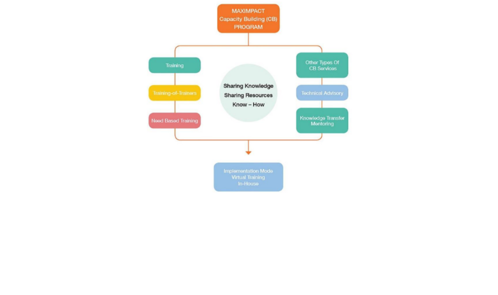
CAPACITY BUILDING AND TRAINING FOR NGOs
Capacity building, or development, is the process by which individuals and organisations obtain, improve, and retain the skills, knowledge, tools and other resources needed to do their jobs competently or to a greater capacity to obtain better results.
We foster growth, good impact and sustainability of business and projects nationwide. To achieve that, we focus on designing and delivering highly professional capacity building and training services to NGOs, incubators, accelerators, private and public organisations.
Our capacity building programs are based on the most advanced knowledge management and adult learning principles. We provide training for various sectors and topics CSR Policy, implementation, monitoring and evaluation and project management.
